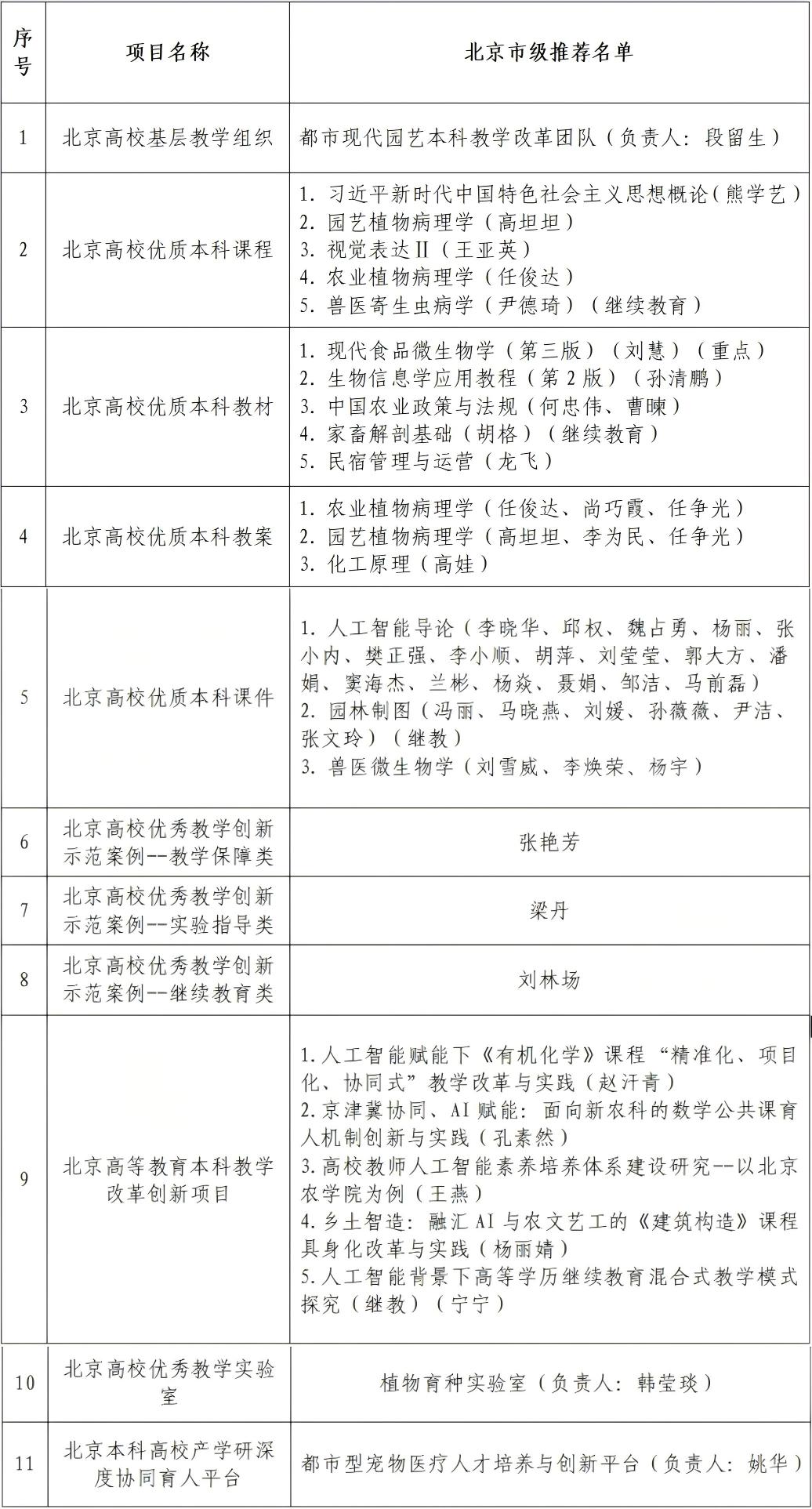
根据《关于公布2025年北京高等教育本科教学改革创新项目》等通知,我校共27项本科教学项目入选,包括北京高校基层教学组织1项、北京高校优质本科课程5项、北京高校优质本科教材5项、北京高校优质本科教案3项、北京高校优质本科课件3项、北京高校优秀教学创新示范案例3项、北京高等教育本科教学改革创新项目5项、北京高校优秀教学实验室1项、北京本科高校产学研深度协同育人平台1项,具体名单如下:

新学期,学校将以此次市级本科教学项目获评佳绩为契机,持续深化教育教学改革,厚植教学创新活力,强化教学质量提升,全面落实“五育并举”,着力培养兼具农科素养与创新能力的都市农林应用型人才,为服务首都乡村振兴和教育强国建设贡献北农力量。